2024/05/16浏览量:822
海南省文化艺术学校(海南省芭蕾舞蹈学校)根据自身需求及相关规定,对“校园监控安防增补项目”进行网上公开询价,并通过比选的方式,择优确定一家具备相应资格条件的施工单位承担本项目的施工工作。欢迎有意向,有能力,符合条件的供应商按照本函的相关要求,参与报价。要求如下:
一、询价项目及方式
(一)项目名称: 校园监控安防增补项目。
(二)询价内容: 校园监控安防增补项目(具体内容以项目工程量清单为准)。
二、供应商资格要求
(一)满足《中华人民共和国政府采购法》第二十二条规定中以下要求:
1.具有独立承担民事责任的能力
①投标人若为企业(包含合伙企业)的,提供有效的营业执照、税务登记证及组织机构代码证或“统一社会信用代码的营业执照副本”。②投标人若为事业单位的,提供有效的“统一社会信用代码的事业单位法人证书副本”。③投标人若为其他组织的,提供有效的“对应主管部门颁发的准许执业许可证等证明文件或营业执照副本”。 (提供复印件加盖公章)。
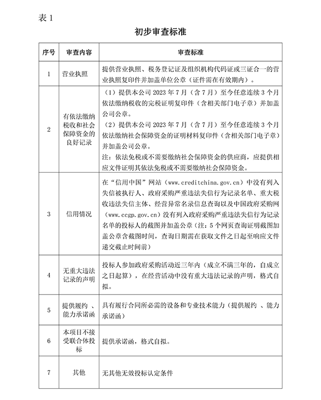
2.有依法缴纳税收和社会保障资金的良好记录
①提供本公司2023年7月(含7月)至今连续3个月依法缴纳税收的完税证明,复印件(含相关部门电子章)并加盖公司公章。
②提供本公司2023年7月(含7月)至今连续3个月依法缴纳社会保障资金的证明材料,复印件(含相关部门电子章)并加公司盖公章。
3.参加政府采购活动前三年内,在经营活动中没有重大违法记录
供应商需提供无重大违法记录承诺书(格式自拟),成立不足三年的从成立之日起算。(提供原件加盖公章)
(二)在“信用中国”网站(www.creditchina.gov.cn)中没有列入失信被执行人、政府采购严重违法失信行为记录名单、重大税收违法失信主体、经营异常名录信息查询以及中国政府采购网(www.ccgp.gov.cn)没有列入政府采购严重违法失信行为记录名单的投标人的截图并加盖公章。(供应商未被列入“信用中国”网站(www.creditchina.gov.cn)失信被执行人(以跳转链接“中国执行信息公开网(http://zxgk.court.gov.cn)”查询结果为准)、重大税收违法失信主体、政府采购严重违法失信行为记录名单)(注:提供以上信息查询结果界面截图并加盖公章,查询日期需在获取竞争性磋商文件之日起至响应文件递交截止时间前。)
(三)具有履行合同所必需的设备和专业技术能力(提供履约 、能力承诺函)
(四)本项目不接受联合体投标。
三、供应商须知
(一)本次公开询价是根据工程量清单报价,在报价前可自行到现场实地勘查。
(二) 本项目项目招标最高限价为¥:928,230.00元(含税价),投标报价总价或单项报价超出最高限价的报价均按无效竞价、废标处理。
(三)合同价款支付方式:合同履约及具体付款方式详见(附件1)合同范本。最后的结算价以招标人聘请的第三方审计机构出具的工程结算审计报告审定的价格为准。
四、询价文件要求
(一)询价文件的组成
1.携带相关项目纸质报价文件一式三份;(资料进行密封装袋,并在外加盖公章,否则视为无效报价;报价文件电子版拷入U盘,放入密封袋跟纸质报价文件一同封装。)
2.报价函
企业营业执照副本或组织机构代码证的复印件、企业资质证书、法人授权书、项目人员的资格证明及其社保证明,提供复印件并加盖公章;
3.在“信用中国”网站(www.creditchina.gov.cn)没有列入失信被执行人、重大税收违法案件当事人名单、重大税收违法失信主体、经营异常名录信息查询以及在中国政府采购网(www.ccgp.gov.cn)没有列入政府采购严重违法失信行为记录名单的投标人(5个网页证明截图加盖公章);
4.提供本公司2023年7月(含7月)至今连续3个月依法缴纳税收的完税证明及缴纳社会保障资金的证明材料,复印件(含相关部门电子章)并加盖公司公章。
5.提供最近三年承包类似项目的业绩证明,提供合同的关键页(封面、合同承包范围和合同金额页、签署页)复印件或工程结算审计报告复印件盖公章。(不作门槛要求,结合商务技术评审表,企业自行确定)
6.提供投标人对本项目的施工组织设计(施工组织方案)。
7.经营活动中没有重大违法记录声明函。
8.具有履行合同所必需的设备和专业技术能力(提供履约 、能力承诺函)
(二)注意事项
1.报价文件须按校方工程量清单完全响应,不得修改清单工程量,报价文件应用不褪色的材料书写或打印,法定代表人签字并盖章;
2.报价文件需装订密封,封面注明询价项目名称,供应商名称,联系人,联系电话;(盖章密封处);
3.中标单位不得违法分包,转包项目;
4.供应商提供的信息应真实有效,如有虚假隐瞒情况,取消供应商竞价资格;若中选,则取消中选资格,并承担相应责任。
五、询价文件的递交:
(一)询价报名时间:2024年5月16日-5月22日(时间:工作日:上午8:30-11:30,下午:14:00-17:00)。
(二)投标截止时间:2024年5月22日17:00
(三)投标寄送地址:海口市桂林洋开发区桂林洋大道10号海南省文化艺术学校。递交报价材料请联系“联系人”逾期送达的或者未送达指定地点的竞价文件,发包人不予受理。
六、联系方式
联系人:周老师,电话: 65661812(办)
监督人:李老师,电话:68570067(办)
海南省文化艺术学校
(海南省芭蕾舞蹈学校)
2024年5月16 日


Copyright 2013-2022.all rights reserved.伟德国际1946源自英国(中国)有限公司-BinG百科 琼ICP备07500331号-4
( 办公室 )
0898-65716212
( 招生 )
0898-65716232
地址:
海南省海口市桂林洋经济开发区 桂林洋大道10号
邮编:
571127
官微二维码
视频号二维码
抖音二维码