2024/04/16浏览量:805
海南省文化艺术学校(海南省芭蕾舞蹈学校)根据自身需求及相关规定,对“教学楼及师生公寓高空防护防坠落工程项目”进行网上公开询价,并通过比选的方式,择优确定一家具备相应资格条件的施工单位承担本项目的施工工作。欢迎有意向,有能力,符合条件的供应商按照本函的相关要求,参与报价。要求如下:
一、询价项目及方式
(一)项目名称:海南省文化艺术学校教学楼及师生公寓高空防护防坠落工程项目。
(二)询价内容:海南省文化艺术学校教学楼及师生公寓高空防护防坠落工程项目施工相关工作(具体内容以项目工程量清单为准)。
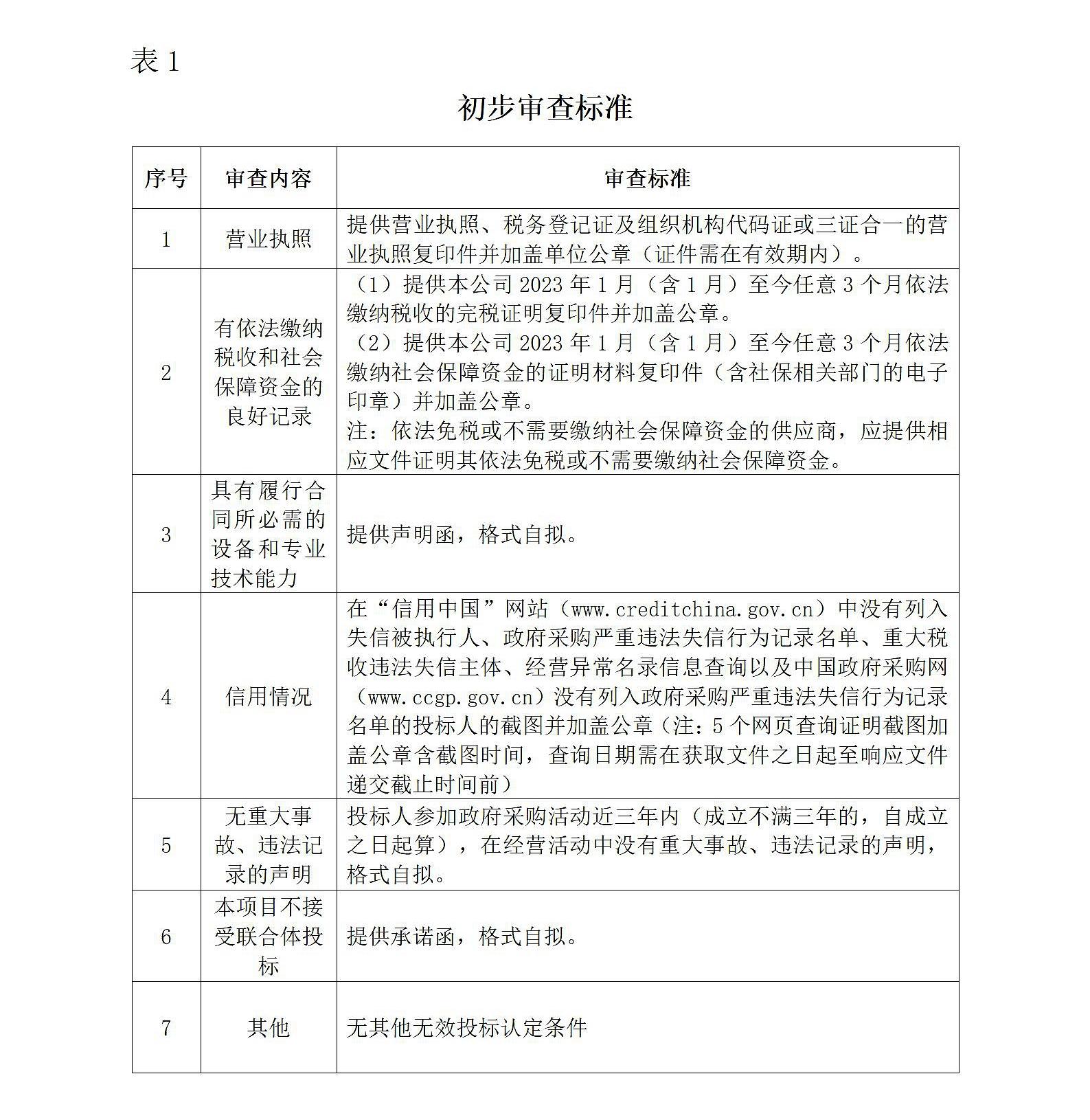
二、供应商资格要求
(一)符合《政府采购法》第二十二条第一款规定的条件;
(二)在“信用中国”网站(www.creditchina.gov.cn)中没有列入失信被执行人、政府采购严重违法失信行为记录名单、重大税收违法失信主体、经营异常名录信息查询以及中国政府采购网(www.ccgp.gov.cn)没有列入政府采购严重违法失信行为记录名单的投标人的截图并加盖公章;
(三)在中华人民共和国境内注册、具有独立承担民事责任的能力(提供营业执照副本复印件并加盖公章);
(四)具有依法缴纳税收或社会保障资金的良好记录(提供2023年1月至今任意(连续)3个月的纳税凭证和社会保障金缴费凭证需有税务、社保审批部门审核的电子印章并加盖公章);
(五)本项目不接受联合体投标。
三、供应商须知
(一)本次公开询价是根据国家相关现行规范及市场行情报价,在报价前可自行到现场实地勘查。
(二) 本项目根据海南省旅游和文化广电体育厅预算评审批复文件(琼旅文函〔2023〕105 号)项目总投资为¥:951746.47元(含税价),招标最高限价为¥:951746.47元(含税价),投标报价总价超出最高限价的报价均按无效竞价、废标处理。
(三)合同价款支付方式:合同履约及具体付款方式详见合同。
四、询价文件要求
(一)询价文件的组成
1.携带相关项目纸质报价文件一式三份(资料进行密封装袋,并在外加盖公章,否则视为无效报价;报价文件电子版拷入U盘,放入密封袋跟纸质报价文件一同封装);
2.报价函
企业营业执照副本或组织机构代码证的复印件、企业资质证书、法人授权书、项目机构相关人员的资格证明及其社保证明,提供复印件并加盖公章;
3.在“信用中国”网站(www.creditchina.gov.cn)中没有列入失信被执行人、政府采购严重违法失信行为记录名单、重大税收违法失信主体、经营异常名录信息查询以及中国政府采购网(www.ccgp.gov.cn)没有列入政府采购严重违法失信行为记录名单的投标人的截图并加盖公章;
4.提供企业2023年1月至今任意(连续)3个月的纳税凭证和社会保障金缴费凭证(有税务、社保审批部门审核的电子印章并加盖公章);
5.经营活动中没有重大违法记录声明函并加盖公章。
(二)注意事项
1.报价文件须按校方询价函要求完全响应,不得修改询价函内容,报价文件应用不褪色的材料书写或打印,法定代表人签字并盖章;
2.报价文件需装订密封,封面注明询价项目名称,供应商名称,联系人,联系电话;(盖章密封处);
3.中标单位不得违法分包,转包项目;
4.供应商提供的信息应真实有效,如有虚假隐瞒情况,取消供应商竞价资格;若中选,则取消中选资格,并承担相应责任。
五、询价文件的递交
(一)询价报名时间:2024年4月17日—4月23日(时间:工作日:上午8:30-11:30,下午:14:00-17:00)。
(二)投标截止时间:2024年4月23日17:00
(三)投标寄送地址:海口市桂林洋开发区桂林洋大道10号海南省文化艺术学校。递交报价材料请联系“联系人”,逾期送达的或者未送达指定地点的竞价文件,发包人不予受理。
六、联系方式
联系人:李老师,电话:65661812(办)
监督人:李老师,电话:68570067(办)
海南省文化艺术学校
(海南省芭蕾舞蹈学校)
2024年4月16日
附件(含教学楼及师生公寓高空防护防坠落工程项目-报价函、教学楼及师生公寓高空防护防坠落工程项目施工图、教学楼及师生公寓高空防护防坠落工程项目-工程量清单)


Copyright 2013-2022.all rights reserved.伟德国际1946源自英国(中国)有限公司-BinG百科 琼ICP备07500331号-4
( 办公室 )
0898-65716212
( 招生 )
0898-65716232
地址:
海南省海口市桂林洋经济开发区 桂林洋大道10号
邮编:
571127
官微二维码
视频号二维码
抖音二维码